1、 广东和盛招标代理有限公司(以下简称“招标代理机构”)受东莞市众源环境投资有限公司(以下简称“招标人”)的委托,对东莞市众源环境投资有限公司购置业务用车项目(招标编号:HSDG2021125)进行国内公开招标,欢迎合格投标人就本项目提交密封投标。
2、 邀请合格投标人就本项目招标范围内所有内容提交密封投标:

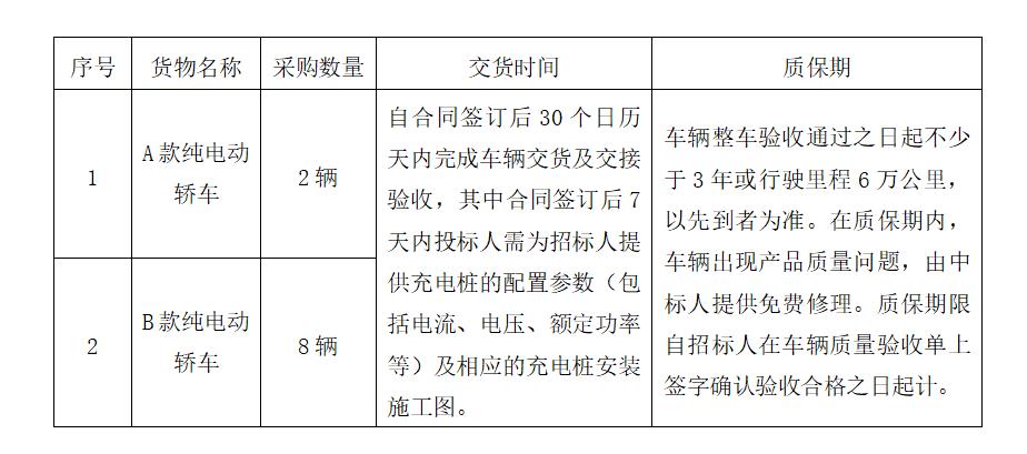
(具体内容详见:第三篇用户需求书)
3、合格投标人资格要求:
(1)在中华人民共和国境内登记注册的、合法存续、正常经营且具有独立承担民事责任能力的法人或其他组织;
(2)投标人投标车辆的生产企业及A、B款投标纯电动轿车产品型号均已列入国家工业和信息化部发布的有效的《道路机动车辆生产企业及产品公告》(或《车辆生产企业及产品公告》);
(3)本项目不接受联合体投标。
4、获取招标文件的时间、地点、方式及招标文件售价:
(1) 获取招标文件时间:2021年07月21日-2021年08月09日,工作日9:00-12:00,14:00-17:30(法定节假日除外);
(2)获取招标文件地点:广东省东莞市南城区体育路2号鸿禧中心五层A区505室;
(3)获取招标文件方式:(潜在投标人凭以下资料的复印件加盖法人公章获取招标文件)
① 多证合一营业执照(或事业单位法人证书)复印件;
② 开户许可证复印件(基本存款账户),如投标人企业银行账户开户所在地区已取消企业银行账户许可,投标人应提供基本存款账户开户名称、开户银行、账号、编号等信息及相关备案证明(如有)或其他能证明其为基本存款账户的资料复印件;
③获取招标文件经办人,需提供:经办人如是法定代表人,需提供法定代表人证明书及法定代表人身份证复印件;经办人如是投标人授权代表,需提供法定代表人授权委托书原件及授权代表身份证复印件。
(4)招标文件售价:招标文件每份人民币150.00元整,售后不退。
(5)获取了招标文件而不参加投标的潜在投标人,请在开标日期三日前以书面形式通知招标代理机构。
5、招标代理机构在递交投标文件截止时间前通过“信用中国”网站(www.creditchina.gov.cn)查询投标人(含其不具有独立法人资格的分支机构)信用记录。招标代理机构对投标人信用记录进行甄别,对列入失信被执行人、重大税收违法案件当事人名单、严重违法失信行为记录名单的投标人,做好相关记录(处罚期限届满的除外)。
6、投标、开标时间及地点:
(1)投标文件递交时间:2021年08月11日09:00~09:30;
(2)投标截止及开标时间:2021年08月11日09:30;
(3)投标及开标地点:广东省东莞市南城区体育路2号鸿禧中心5层A515开标室。
7、招标代理机构只接受在递交投标文件截止日当天由投标人法定代表人或其授权代表于递交投标文件截止时间前亲自递交的投标文件。电报、传真形式的投标概不接受。
8、本项目招标公告同时在中国招标投标公共服务平台(www.cebpubservice.com)、东莞市水务集团有限公司网(www.dgswjt.cn)、广东和盛招标代理有限公司网(http://www.gdhsbid.com)上发布之日即视为有效送达,不再另行通知。
9、招标人联系方式
招标人:东莞市众源环境投资有限公司
联系人地址:东莞市东城街道鸿福东路红棉二路红锋大厦3楼
联 系 人:黄嘉伟
电 话:0769-22012807
10、招标代理机构联系方式
招标代理机构:广东和盛招标代理有限公司
地 址:广东省东莞市南城区体育路2号鸿禧中心五层A区505室
联 系 人:钟秀芳
电 话:0769-22019033
2021年7月21日
招标文件(东莞市众源环境投资有限公司购置业务用车项目).doc
联系我们
东莞市水务环境投资控股集团有限公司
地址:东莞市东城街道育华路1号
电话:0769-96968 / 0769-27289701
邮编:523000
关注我们
